嫩萍网 > 生活 > 正文

​年会的总结怎么写,会总结分享抓不住重点怎么回事

时间:2026-03-14 06:05

来源:嫩萍网

点击:

年会的总结怎么写,会总结分享抓不住重点怎么回事

本文目录

1.会总结分享抓不住重点怎么回事 2.公司活动总结格式模板范文 3.开会后的总结怎么写 4.美容院年会总结怎么写

会总结分享抓不住重点怎么回事

2022年会总结分享

2022年会总结分享,2021即将要过去了,2022年是全新的一年,在这新的一年里面是需要更加努力的,2022年会总结分享是有很多的,我和大家一起看看2022年会总结分享。

2022年会总结分享1

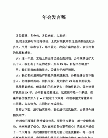
尊敬的领导,亲爱的各位同事:

大家下午好:

大家好!我是____分公司____,很高兴获得这个奖项,并站在讲台上向大家表露心声,心中有无限的感慨,这是一份荣誉,更是一份激励,这不仅是我20____年工作的终点,更是日后进步的起点。

20____年我顺利完成目标,签约____单,取得这个成绩首先要感谢公司领导和温州的同事,感谢他们在平时工作中悉心的指导和帮助,销售冠军的荣誉不仅仅是属于我个人,这个奖应该属于大家,没有大家的帮助我今天也不会站在这领奖台上,谢谢大家

20____年9月,我有幸加入____分公司,在这四年多的工作中,本人随着公司发展而成长,一路走来体会了很多挫折、压力、失落及喜悦,也因为这些压力和挫折让我得到了更大的成长和进步,让我为公司的发展贡献一份力量而倍感荣幸,而这份荣幸也将会伴随我日后工作的每个日日夜夜,

有今天的成绩我深信以下三点也和大家分享下我的心得:

1:做好客户信息的收集,目标明确,合理科学的工作方法。

2:用心的对待每个意向客户服务好每一位客户。

3:好的心态积极向上,持之以恒,多发时间总结学习。

20____荣誉已成为历史,20____年是全新的一年,也是自我挑战的一年在以后的工作当中,我将不辜负领导的期望,更加尽心尽职,努力工作,并不断学习提升自己的工作技能,用实际行动为公司的发展尽自己的绵薄之力。

最后衷心地祝愿大家在新的一年里工作顺利、身体安康、合家欢乐、万事如意!

谢谢大家!

2022年会总结分享2

公司全体同仁、工友们:你们好!你们辛苦了!

律回春晖渐,万象始更新。我们即将告别成绩斐然的20____年,迎来充满希望的20____年,值此我谨代表____工艺家具有限公司总经办向全体员工的努力进取和勤奋工作致以深深的谢意!祝福大家在新的一年里和气致祥,身体健康,家庭康泰,万事如意!

回首不平凡的20____年,全体员工以高度的责任心和饱满的工作热情与公司共同面对困难,战胜困难,不辞辛劳加班加点如期交货,涌现出一批优秀员工代表,使公司以诚信赢得客户的更加青睐,保持订单的’稳定。在大家的努力下,20____年我们出柜量突破1000个,我们又一次荣获杭州资信评估3A等级、____市重点工业企业、杭州市外贸出口优秀企业、浙江省林业龙头企业等等殊荣。这是我们全体文通人奉献智慧和付出辛劳的成果。值此我再一次向大家表示最衷心的感谢和最真诚问候。

机遇与挑战同在,困难与希望共存。我们站在20____年新的起跑线看到了希望,看到了明天的更加辉煌,然而新的跑道也充满这坎坷,需要我们克服过去的不足。我们要加强品质观念,严格控制不良返工率;加强成本意识,真正做到物尽其用;提高作业技能,充分发挥员工的潜力,极大的推进生产;加强思想素质、管理理念的培训。我相信我们文通人能做到,一定能做到。

十载风雨身后事,策马扬鞭向前看。我们____人以海纳百川的气魄,风雨同舟,一路前行,创造更加辉煌的明天!山高人为峰,让我们在新的一年里勇攀高峰!

最后,衷心祝愿各位朋友、同仁和家属们一切顺利、身体健康、合家幸福、!祝愿文通的明天更加美好!谢谢!

2022年会总结分享3

尊敬的各位领导、各位同事:

大家好!

在这辞旧迎新的日子里,我们迎来了每年一次的年会,我心情特别激动,而且非常荣幸的在这里发言。我在威翔公司任职会计工作一年有余,这是我第二次参加公司的年会,在职期间公司的各位领导和同事们给了我很多指导和帮助,在此,我深表感谢,谢谢大家!

在职期间我始终本着“做一名优秀的财务人员”的信念,并以主人翁的心态积极、热情、严谨、细微地完成各项工作,严格要求自己,在本职岗位上发挥了应有的作用。

大家都知道,财务部门作为公司的一个主要职能监督部门,“当好家,理好财,更好地服务企业”是财务部门应尽的职责。20____年财务部门顺利地完成了公司领导交付的各项工作,下面就将这一年的工作情况向大家做一个简单的汇报:

首先,我们用心工作。在日常工作中用心努力地做好每件事,争取把问题想周到,尽量使自己能做到事半功倍的效果。在财务工作中我始终以提高工作效率和工作质量为目标,力争做到总公司和分公司财务制度统一,积极主动地了解各分公司财务工作中出现的问题,及时上报,及时解决。使得各分公司人员按照公司的制度和标准完成每项工作,熟练掌握工作流程,坚持按财务制度办事,保持头脑清醒,及时掌握各公司签订合同和收付工程款项等情况。在工作中发现问题,解决问题,采纳大家提出的合理化建议。

其次,我们态度端正。财务部门是为大家服务的部门,坚持按原则办事,加强个人责任心培养,履行会计职能,勇于负责,积极主动,虚心向各位同事学习,配合公司各位领导完成每项工作,严格遵守公司的各项规章制度,不能马虎,不能怕麻烦,也不能怕得罪人,认真审核每笔业务,本着对事不对人的态度工作。

在工作和学习中,我坚持取人之长,补已之短。因为我深知财务工作始终贯穿于企业生产经营的每个角落,需要不断的学习,不断的更新专业知识,结合本企业实际情况,向领导提出合理化建议,争取找到更好的方法为企业服务。

在这一年里,总公司和分公司财务人员的工作在不断的摸索改进,到目前已经规范化,各人员的工作做的比较细,方法也得当,互相配合的很默契,致使总公司和分公司财务工作进展得很顺利。

经过一年多的工作,我在不断的改正缺点,完善自己,也希望大家多给我提出宝贵意见,而且在专业方面我会争取多学习财务管理知识,充实自己,更好地为企业服务。

公司是平台,我们每个人都是主人,把企业的事当自己的事来做,把企业的财当自己的财来理,从大处着眼,从小处着手。在新的一年,我对财务工作有几点想法:计划控制财务成本、审核监督费用开支、积极配合销售安装、保证财产物资安全、准确及时进行财务分析。服务于公司,服务于员工,服务于客户,以促进公司开拓市场、增收节支、从而谋取利润化,以的人力配置谋取的经济效益。

最后,让我们全体员工以高度饱满的工作热情、积极端正的工作态度,不断提高自己的业务水平和业务素质,努力奋斗!相信在全体员工的努力下,我们公司的明天会更好!相信公司的明年会更加灿烂辉煌!再次祝大家新年快乐!全家幸福!

谢谢大家!

会总结分享抓不住重点怎么回事

公司活动总结格式模板范文

公司开展团建活动,不仅可以增强企业员工思想凝聚力和向心力,还可以锻炼员工强健的体魄。下面我为大家带来公司主题的 活动 总结 模板分享,希望大家喜欢!

公司主题的活动总结模板分享1

元宵节 期间,我公司立足为家人居民营造幸福、祥和的节日气氛,组织所有家人以及公司领导,积极开展活动,丰富员工精神 文化 生活,给广大家人带来了一个温暖、平安、和谐与快乐的元宵节。

一、精心组织,抓思路,出策划

我公司从思路和组织上着手,做到两节期间群众性文化活动组织有保障、安排有活动。一是成立文化领导小组。由社区书记牵头,负责活动总体组织策划,相关成员负责分管领域,责任到人,层层落实。二是搞好公司文艺汇演策划工作。抓好公司文艺队的排练。三是设置评奖委员会,对于参与比赛和演出的员工颁发小奖品。

二、大力落实,抓项目,出成果

1、公司迎元宵节趣味运动会。我公司在公司举办了公司迎元宵节趣味运动会活动,通过顶气球, 乒乓球 、拔河、绑腿走等趣味比赛项目,进一步增强了公司员工之间的感情,加强了员工之间团结,更好地陶冶情操,促进身心健康,以强健体魄,为公司和谐发展创造了良好的氛围。

2、开展了迎元宵节文艺大联欢活动,为丰富节日期间公司文化活动,营造欢乐喜庆、祥和文明的节日氛围,我公司组织了公司员工开展了“我们的节日”迎春文艺大联欢活动,员工载歌载舞迎接新年的到来。此次活动形式多样,节目精彩纷呈,有独唱、诗朗诵以及舞蹈、黄梅戏、健身舞及拉二胡等节目。尽管天气寒冷,大家还是激情四射,为寒冬中的公司带来了不少温暖。

3、开展了元宵节大联欢棋艺书画大比拼。开展了元宵节大联欢棋艺书画大比拼活动,本次活动分为象棋比赛和写春联两部分。象棋比赛共有16名参赛者参加。比赛过程中,每位参赛者都全神贯注,不但比棋技,还比心理战,比赛共设前四名作为奖励。我公司组织了书法 爱好 者写春联活动,为众多热衷于书法的员工提供了一次展示自我才华的机会和平台,体现了年节大家同乐的喜庆。

公司主题的活动总结模板分享2

为了丰富职工的文化生活,增加团队的凝聚力,促进员工之间的相互交流,我司于2月22日举办了“元宵节活动”。活动已结束,现做如下总结:

一、总结

1、活动的组织关于工具的组织及场地的布置

(1)要改正的地方:做这项工作的时候是大家一起参与的,有的人完成一项任务之后,往往不知道下面该干什么,总是问组织人,而此时组织人也在进行自己的工作,这样不仅打乱了别人的工作,也可能使工作做的不到位,要进行二次返工。这样的结果就是,人员很累,效率很低。

(2)今后的改正 方法 :采取总负责人总负责制。总负责人在活动计划中就把每个活动组织人的职责写清楚,计划通过后,每个组织人按计划的时间完成自己的任务,最后向总负责人汇报,发现问题后及时改正。本篇 文章 来自资料管理下载。不能出现“做了没有”,“我以为谁谁谁做了”这样的问题。要做到职责清晰。如自己中途遇到突发事件,需做别的工作,要及时告知负责人,并进行工作交接。这样不仅可以提高组织中每个人员的积极性,还能够提高配合效率。最终达到人员不累,效率很高的结果。

2、活动进行中应急 措施 及活动临时变动的问题

(1)活动开始前,厂里来货,需要有人卸货,这是一个突发的状况,对活动的进行产生了一定的影响。

(2)在进行“猜灯谜”的活动时,原定的比赛规则在实施过程中效果不是很好。后听取了现场领导及员工的方法,才使比赛顺利的完成了。

今后改正的方法:不适应的比赛规则在今后 其它 的比赛中将不再使用,对于新的比赛规则在今后的活动中首先推行,并及时做调整以及改正。

(3)在计划公布之后,比赛报名截止之前, 唱歌 比赛报名的人员不足3人,这样就及时改变了方案,不采取比赛的形式而是大家自由参加。

今后改正的方法:当事先准备好的比赛遭遇执行不下去的情况时,要及时改变策略。这种策略应该是组织人员在做计划的时候进行讨论过的并且结果一致认同的。

二、体会

首先,此次活动我是做为一名协助人员来参加组织的,并且也是第一次这么深入的接触这些事情,学习到了很多的东西,同时也感觉到了在组织活动中,自己对于整个活动的大脉络没有一个清晰的认识,导致了在工具的组织及场地布置时有些手忙脚乱,没效率。其次,在参与最初计划时没有考虑时间的问题,我个人觉得项目有些多了,一天下来有点累,最后大家的积极性不高了。最后,在整个组织活动开始之前,应确定,总负责人、负责人、及组员,让每个人能够明了自己的身份,自己的责任,为以后分工做一个划分,避免产生矛盾,还可以提高效率。当然,对于我自身来说要学习的东西还很多,希望借此机会能够丰富自己的工作 经验 ,增加自己的知识,增强自己的能力。

公司主题的活动总结模板分享3

按照公司领导指示,每年元宵节在广场组织举办元宵晚会。这次活动得到了县领导、小区业主、商铺经营者以及参与群众的一致好评。活动当天科赛广场人气旺盛,电_爆满、步步高超市的人流量同比至少翻了一翻。

在这次活动中很多同事付出了艰辛、努力。办公室主任已年过6旬,还亲自带队,按照计划安排,顶着鹅毛 大雪 对元宵晚会现场景观装饰进行了布置安装,这几天正赶上桑植降温降雪,在室外工作还是很寒冷的,戴手套又不方便,我们的员工始终没有任何怨言,互相配合在规定时间内按时按质的完成了前期准备工作。活动当天公司更是全员上岗,按照各自分工提前进入工作岗位,认真履行各自的职责,确保了活动的安全、顺利、圆满。

活动前我们通过多种途径进行了宣传,在电视台发了飞字 广告 ,在桑植论坛和微信上也发布了活动消息,群众参与的积极性非常高。猜灯谜活动,在活动开始半个小时内200条灯谜被抢认一空;篝火、烤红薯活动也得到了很多群众的喜爱参与,在活动中很多老百姓派了专人看守烤红薯都守不到;舞龙节目更是将活动推到了高潮,10万响的小鞭炮放了15挂,5000响的小鞭炮放了20挂,才把舞龙的场地空出来,当时那场面只能用赵本山和宋丹丹小品中的话来形容:广场上那是人山人海彩灯招展,那场 面相 当火爆啊。

元宵晚会的成功为我们积累了经验,成绩代表过去,新的一年我们将以更饱满的热情、更务实的工作、更充分的准备续写新的.篇章。在这里我提请公司领导,对在这次活动中公司所有同事所展现的良好作风和取得的成绩进行肯定,对表现特别突出的同事进行表扬。对于评选哪几位同事提请公司表扬我是很纠结的,这次活动所有参与的同事都展现了自己的热情、发挥了自己的特长,我认为我们所有人都应该受到表扬,但即然要提请表扬那就要有意义,所以我将其中我个人认为表现特别突出的几位同事提请公司领导审议进行表扬。

公司主题的活动总结模板分享4

通过次此活动,我深深感受到了一个团队的凝聚力是多么的重要,汗水与泪水、痛苦与欢笑交织在一起,使我们都极为深刻的体验到一个团队是要经过千百次的锤炼才会变的坚不可催。深深地理解到成功者是要付出怎样的努力方可站在至高点上,那胜利的喜悦是无数次的跌倒与反省凝聚而成的。

虽然只有短短的两天半时间,但是次此活动却带给了我们很多的欢笑和启发,从森林寻宝、篝火晚会、“过电网”、拔河、翻越大峡谷,大家为了完成任务、取得胜利,就必须合作,必须建立团队。活动中共组织二个队,由董事长带领的队伍取名为“森林队”,另外由房产公司李副总裁带领的队伍为“五环队”。但并不是有了团队就万事无忧了,一个有竞争力的团队,要有完善的组织体系、要领导有力、分工明确,要彼此信任、理解和包容。这样我们的目标、任务就能够完成得又快又好。

在所有的活动中,给我印象最深的就是“过电网”这个项目。“电网”是由许多绳索编制成一个网状,每一张网的网洞每次只能过一个队员,大家不能过重复的网洞,一个团队需判八位队员友参加过“电网”项目,在规定时间内看哪个团队过网人员最多为胜利,过网中队员的任何部位都不能碰到“电网”,否则将退出“电网”再此过网,当大家看到“电网”的时候都议论纷纷,那么小的“电网”洞在不能碰到任何部位的情况下要过去一个人确实是很困难的。开始,大家也你一言我一语的出起主意来,可是规则是参加过“电网”的人才能帮忙,最后大家协商由几个参加过网队员抬着需过网的队员,先过去的人再在“电网”里面接应外面过网的人,失败再过,时间越来越少,二个团队的队员都在为自己的队员喊加油,有的队员跑到对方的“电网”场地观看过网是否有队员存在犯规,我过网时被几双大而有力的手抬住慢慢往“电网”送,一不小心我的手碰到了“电网”,裁判吹口哨需我从新来过,我当时非常紧张,怕自己再一次过不了而耽误我们团队的时间,这时一个同事说:“过电网时整个身休必须保持僵硬。这样身体才不会碰到网。”我心想这次一定要过去,随后我再次被几个男同事抬住整个身体慢慢地过“电网”,我努力的绷紧全身肌肉,感觉自己的身体就像一根木棒一样,大约十多秒钟后,听到大家的欢呼声才使我知道自己终于过了电网。最终我们这组取得了这个项目的胜利。

这次户处拓展活动给我留下的深该的印象,得到的心里休会也非常多,认识了团队的巨大力量,也领悟了创新的重要,做事要先做好准备,再开展行动。

公司主题的活动总结模板分享5

其实一开始看到“ 拓展训练 ”四个字,我的内心是拒绝的。因为在我的既定印象里,拓展训练是体力活,很吃苦,恰好近段时间我感冒身体不适。现在回想团建活动欢乐时光所幸我参加了。

感谢拓展教练及培训顾问的精心设计,这两天的每一个团建活动环节都非常精彩,让人余味难忘。

记得在周六开班那天,我早早的起床赶去公司,拍集体照、听新学员代表们的分享,开班会等等。由于我个性慢热,所以即使一上午过去,除了本身就是朋友的海利,其他同学我几乎一个都还不认识。

换完迷彩服我们进入到战地,通过“高效团队”进行分组。于是一个伟大的队伍诞生了,那就是“团结合作,超越自我”的超越队。奇妙的是,我费了很大的脑力都记不住队员们的名字,但两天结束后,他们却一个个成为我脑海里深刻的记忆。我甚至奢望的想象,如果我们能每天在一起工作,应该能旗开得胜、所向无敌吧,呵呵。

其实团建游戏是一个载体,在团建游戏的过程中很直观的能认清楚自己、看清楚团队,甚至更加了解团队每一个成员的个性、优缺点。整体来说,我们超越队的智商还是蛮高的,总能快速的战略布局,然而由于团建过程中出现执行力、配合度不足,出现失误没有及时进行高效的危机处理等情况,我们总是赢在起点、输在终点,哈哈哈哈。

两天团建活动下来,印象最深的一是 野炊 ,二是黑暗行走。坦白的说,我是一个想到厨房就头大的人,活到这把年纪还没真正下过厨,令人惊讶的是现代的男人们各个都是大厨,吃得很过瘾。

团建项目黑暗行走时也是,很难忘的体验,很难得的真正安静下来去回想自己一路跌跌撞撞走到今天,虽然人生来时路的每一步都走得很孤独。但就像黑暗行走时身边温暖的手,即使看不见,但能感受那一份互相支持与依靠,就好似一路走来我认识过的人,牵过的手,以及早已不在身边却偶尔回想起还会偷笑的朋友。

公司主题的活动总结模板分享6

上周六我们参加了为期一天的公司团建活动,虽然只是短短一天的时间,但却让我受益匪浅、收获颇多。团建活动一开始时,大家似乎和我一样还没有从忙碌的工作和疲惫的身体中抽离。

上周六我们参加了为期一天的公司团建活动,虽然只是短短一天的时间,但却让我受益匪浅、收获颇多。

团建活动一开始时,大家似乎和我一样还没有从忙碌的工作和疲惫的身体中抽离出来,但教练仅仅通过快速的集队时间、铿锵有力的对话回应、有趣的团队小游戏,一下子就把我们的状态及时调整了过来。活动从各小组的团队展示逐渐拉开了序幕。

当天我所在的组别是第四组,组内一共有13位成员,大家在团队展示的讨论、和演练中彼此熟悉了起来,有人负责写 口号 ,有人负责排队形,有人负责整体排练..在这短短的8分钟里,大家各司其职,充分展示了强有力的团队精神。

在一天的团建活动中,让我印象最深刻是“托举队长这个团建游戏环节,这是一个及其考验团队信任感及个人耐力的游戏。当时我们都觉得这根本就是一个不可能完成的任务,以至于现在回想起来,仍觉的有些不可思议,这个小小的游戏把我们的团队意识、团队精神发挥得淋漓尽致。我们13个人紧紧的聚拢在一起,奋力的将队长高高托起,即使一个个汗流浃背,双手颤抖,却依然不断坚持,互相鼓励,我们齐身高呼我们的团队口号,“决不能放手”是我们所有人的心声。最后当拓展教练宣布团建游戏结束时,我们所有人紧紧拥抱在一起,在这一刻让我感觉到我们紧密地凝聚在一起,它让我们知道有一种力量叫团结,有一种精神叫合作,而团结合作能够让我们克服一切困难。在整个过程中,最让我感动的还有队长的分享,我们队长说:她在上面从头到尾都在尽的努力让自己的身体紧绷着,就是想减轻我们每个队员的负担。

在团建拓展训练中我们每个人都在坚持着,努力发挥着自己的那一份力量。只要坚持,我们就能一个一个目标地达成,直至完成我们认为不可能完成的任务;工作中,只要坚持,我们就能激发个人潜能,发挥的个人力量。做不会做的事是成长,做不敢做的事是突破,做不愿做的事是改变。

感恩团建拓展活动让我遇见了更好的自己,别辜负的自己,把每一句的“我不会”都改为“我可以”,尝试总比永远不敢开始要强。

公司主题的活动总结模板分享7

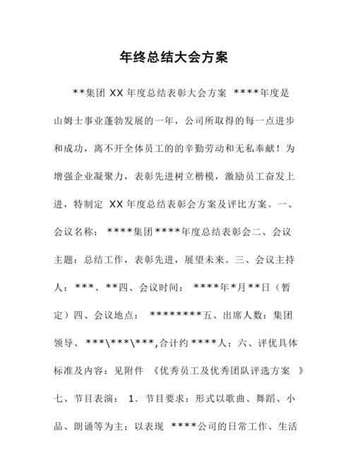
本次年会从总体上是成功的,现场气氛喜悦,员工节目有特色,活动环节紧凑,达到了预先设想目的让三个公司的员工得到增进了解、相互学习的机会,增强了企业的凝聚力;同时通过现场揭晓先进和特色奖项的环节设置,感谢员工、激励员工,营造出一种喜悦、向上的 企业文化 氛围。

此次年会能够顺利进行,离不开公司领导从资金上到组织调配上的大力支持,离不开三个公司和各个兄弟部门的积极配合。此外,各个部门自编自导的员工节目也为年会增色不少。本次年会一些可圈可点之处:

一、准备充分,有效推动年会筹备。

本次年会活动提前一个月开始筹备,将活动形式定位在员工节目汇演和年度评优颁奖相结合的形式上。员工节目、年会场地、颁奖PPT、员工DV、物资准备、主持人台词等同时进行,边彩排员工节目,边调整活动流程,经过四次调整,确定下活动方案。

年会前召开工作人员会议,将每个工作人员分工及注意事项逐一交代到人,落实各人工作内容,保证年会现场秩序。

二、物资准备充分,有效保证年会进行。

本次活动设现场抽奖35个名额,分三轮抽取,奖品逐轮递增。同时,现场活动环节设参与奖12名。提前将奖品和聚餐需要的烟酒、饮料、小吃采购到位。在活动现场设两名工作人员负责分发各个环节奖品,并进行逐一登记,保证年会活动的顺畅进行。

三、员工节目有新意,确保年会质量。

年会流程出台后,首先在中层例会上进行宣告,并按照人员数量安排各部门员工节目数量。因年底销售旺季的到来,加之今年 春节 时间早,为保证员工节目质量,进行了两次员工节目检查。第一次在节目成型之初进行节目形式的把控,确保节目形式多样不重复,第二次在年会前五天,以检查节目服装、音乐、道具的准备情况。

年会节目的精彩演绎将年会活动的气氛充分调动,使现场掀起一个个小高潮,成为年会活动的一大亮点。

此次年会举办得很成功,但也存在一些问题,其原因主要是一些细节还准备不够充分,比如有同事提出,菜量够吃,但是饭菜口味没有想象中的好、基于节约经费的考虑,酒店的选择与去年重复,没有带给员工新意。

公司主题的活动总结模板分享8

分公司在省公司的正确领导下,在全体员工的团结协作下,按照各级组织的工作思路、目标、任务,立足本职,勤奋努力、拼搏向上,积极展开工作,分公司较好完成了下达的各项指标任务,在每季度的劳动竞赛中均取得了优异的成绩。为缓解员工压力,增强团体凝聚力,分公司组织全体员工参加年会系列活动。

早上9点,分工司全体员工在公司大院内举行迎新春游园活动,活动以班组为单位,分别开展了拔河、盲人敲锣、乒乓球、绑腿跑、抢凳子等活动,全体员工积极参与,团结一致,充分享受游园活动所带来的快乐,此次活动不但加强了企业文化建设和精神文明建设,丰富职工体育文化生活,而且增强职工体质,提高公司全体职工的凝聚力、向心力。

下午2点,分公司举行了迎新春文艺汇演。整场演出气氛热烈欢腾,节目精彩纷呈。演出节目逐一上场,台上台下成了欢乐的海洋。整台晚会气氛热烈欢腾,掌声、叫好声、欢笑声不绝于耳。晚会节目丰富多彩,有弘扬企业文化、展现企业风貌的的三句半,也有令人捧腹的'小品,更有体现公司员工坚强意志、拼搏精神的表演,让所有观众过足了瘾,也将晚会的气氛推向了高潮。整台晚会气氛热烈、高潮迭起。佳作纷呈的表演不但彰显了员工们的个人才艺,更体现了企业的团队凝聚力和同事之间良好的合作精神,增进了企业文化建设。最后由分公司领导做了重要发言,对分公司一年来所取得的成绩给予肯定,慷慨激昂的致辞给大家增添了无穷的信心。

这场晚会,可以说全体员工都倾注了极大的心血,虽然器材不够齐全,道具不够完善,演员以及歌手们都不是专业,所有的演出更多代表的是一种态度,一种对于明年的期盼,对于集团领导和同事们的感恩。在场的观众的笑容、掌声是对每个演员付出努力的肯定。整场演出虽由各个不同班组组成,但现在我们是一个集体,我们每个人作为的一分子,是分公司这个大家庭的一个成员,我们就要团结起来,一起努力。

公司主题的活动总结模板分享9

本次年会相比往年,人员更多,内容更加丰富。由于第一次组织50人的活动,经验不足,前期准备了很多,包括搜集信息,咨询价格,实地考察,制作流程、奖品方案、抽奖方案、游戏方案,购买奖品、酒水,准备主持等等。从开始准备到最后敲定大概有近一个月的时间,为了年会能顺利举办,位置选在了位于顺义的酒店,相对距离市区较近,前期我们去查看了酒店的具体设施,收集每一项内容的价格,对价格做出对比和尽量争取的优惠,并详细的做出了三天活动的内容安排。但由于种种原因,此次酒店未能成行;眼看着距离活动时间越来越近,酒店方面还没有订下来,我们非常着急,很担心活动受到影响无法如期举行,在考虑到路程和会议期间需要录课要求网速的情况下,我们紧张的进行着酒店的搜索、询问和联系沟通。最终还是联系到一家适合公司开会并开展活动的地方。

经初步确认后,我们抓紧时间前去查看酒店住宿情况、活动场地和餐厅等,在收到和商榷所有价格后做出了一份较为完善的预算,预算包括酒店活动和年会礼品两个方面;制定完成后,立即向领导 报告 所有预算情况,在获得项目批准后迅速投入到分工策划和落实活动及会议的'详细内容中,包括设置奖项、奖品发放、发放方式、年会活动内容、采购奖品、酒水食物,秉承公司一切以人为本的宗旨,为了让大家会开得好,活动玩得好,行政人事部想了很多、策划了很多,考虑了很多,一切都是为公司员工服务,尽量做到尽善尽美,不使活动留遗憾。

这次活动的组织确实考验了行政人事部的能力,如何组织好大家一起活动、如何使活动更精彩、如何做好统筹安排,一些细微的环节,都在考验着我们的能力,不过遇到情况我们都能及时的解决;比如临时更换场地、分工明确、有困难大家一起上,都是我们行政人事部团结的结果。

总之本次年会活动圆满成功,是大家共同努力的结果。我们行政人事部会再接再厉的为公司每位员工提供更好的服务,因为我们的使命如此。就是要通过活动凝聚大家的团队意识,才能更好的使每位员工专心投入到工作中去,为公司的发展发挥自己的能力!

公司主题的活动总结模板分享10

在这次活动中我作为一个参与者,是一个小队的队长,在几次活动中我看到了我们整个小队里面的活力,一种凝聚力我对我们小队队伍的目标就是争取在活动中每个人可以发挥自己的特长。俗话说,尺有所长,寸有所短;每个人身上肯定都有闪光点,活动中印象最深刻的就是第一场喊口号,我作为一个队长,上去就发现啥都忘了,这使我发现了自己身上的不足,遇到事容易紧张,容易乱。不过我们的队员也都没有去指责,这让我感到温暖。

最后一个游戏让我想到一句话“没有做不到,只有想不到”。从一开始的吃惊道突破自我,这一变化让我体会到一个人的成功不能代表整个团队的成功,只有团队成员的群策群力、鼎力相助,才能最终完成团队的目的。拓展虽然结束了,但它给人带来的影响和思考却是深远和延伸的,通过参与该训练使我增强了自信心,提高了解决问题的能力,增进了对集体的参与意识和责任心。参与拓展的每个人也都感受到了团队的力量,活动加强了相互的交流和沟通,增强了团队的凝聚力,让我感悟到世界上没有完美的个人,但是可以有完美的团队;人的潜力是无尽的,集体的力量更是无穷的。

我很喜欢一个让人温暖的团队,一个让人时不时看清自己的地方,知道自己的缺点;总结下午四个小队的话,我印象比较深刻的有,做事情要有效的沟通,不做无用功;做事情要有方法,有规划;做事情要清楚自己的定位,不要特立独行;作为员工,自信可以把事情做好,怀着认真的态度去踏踏实实的干;要相信团队的力量,要相信每个人再团队中都是不可或缺的一份子。最后就是希望在接下来的工作中,认真对待手中的每一件事情,争取最快的速度完成。

公司主题的活动总结模板分享(10篇)相关文章:

★ 公司年度活动总结模板5篇

★ 活动推广总结模板10篇

★ 公司活动总结格式模板范文

★ 公司活动后总结模板

★ 活动总结报告模板

★ 与活动有关的总结模板10篇

★ 企业促销活动总结模板5篇2021

★ 活动总结模板简短精辟5篇

★ 公司部门活动总结模板2021

★ 2021公司年会活动总结模板5篇

公司活动总结格式模板范文

开会后的总结怎么写

领导干部开会就是上班,讲话就是工作。领导干部一年到头有开不完的会。领导干部开会大体上可以分为3种类型,今天我给大家精心挑选了开会后的总结,希望文章对大家有所启发。

开会后的总结篇一

经过学生会团总支主席团及各部门的精心布置和努力,学生会干部动员大会暨表彰大会取得圆满结束。

为进一步加强校学生会建设,鼓励先进,树立典型,2010年10月13日晚七点我系在实验楼西阶举行了干部动员大会暨表彰大会,主持人阮秋桢,大会议程主要有:

一、系团委书记发表讲话

书记着重讲到学生干部在学生工作中的责任,学生干部在学生会工作中的重要性。强调低调做人、高调做事的原则。最后希望大家在今后的工作中能找到自己的目标,勇往直前。

二、新老生代表发言,他们都感觉自己在学生会工作中受益匪浅,对自己的各方面能力都有所提升。

三、工程系全体学生干部进行宣誓:我志愿成为工程技术系学生干部的一员,爱国爱校,遵纪守法,服从大局;做人公道,做事公正,刻苦学习,勤于思考,勇于创新;以身作则,团结协作;甘于奉献,追求进步;团结和带领广大同学努力拼搏,为我系创造良好的班风,学风努力奋斗。

四、系党委王书记发表讲话

王书记的讲话中提到:1.作为学生干部,我们应有三种意识,政治意识、责任意识和服务意识。2.作为学生干部,我们应不断提高做事能力,以四勤为总体概括展开论述。第一、腿勤 走进同学群体,了解情况与上级多联系;第二、嘴勤 说服教育工作,做好宣传工作;第

三、手勤 开会还有上课都得带好笔和笔记本,做好记录;第四、脑勤 多想,在工作中多创新。3.做好模范带头作用,严于律己,以身作则。以自己的模范工作去影响同学。

五、院领导姜助理总结性的发表讲话

姜助理认为作为学生干部应做到以下四点:1.在政治上明辨是非,树立正确的人生观、价值观。以做事先做人的原则工作。

2.在学习上要刻苦认真,扩大视野、为国家、为民族学习!在平时善于与老师和同学交流。姜助还提到我们是在无高楼、无大师的学校,我们要展现自己的魄力就必须自己去发挥自己的自学能力。而且还以华中科技大学的四名学生成功的事例来激励我们努力学习,奋勇拼搏。

3.在工作上勤勤恳恳,任劳任怨。有目标,有计划的去工作,要善于做计划和总结。真心的付出最终是会被别人理解的!

4.在办事上公、道、正。靠真诚打造自己的信誉!

六、颁奖

授予王鹏等17名同学“优秀学生会干部”光荣称号,并授予荣誉证书。院系领导希望受表彰的同学戒骄戒躁,再接再厉,进一步发挥模范带头作用,同时也希望其它成员以他们为榜样,树立全身心为同学们服务的理念,锐意创新,扎实工作,为促进我系学生的各方面素质全面提高提供坚实的组织保障。

总结完后主持人宣读了关于各奖项的表彰决定和各奖项的获奖代表名单并现场进行发奖仪式。

最后,院领导姜助理勉励同学们“要把成绩当作新的起点,把荣誉当作动力,模范带头,做好表率,带领全校同学共同进步。”同时作为一名学生要“树立远大的理想,提高政治素质,刻苦学习,热爱集体,以强烈的责任感和使命感,在学习与工作中,在成材与成功的人生道路上,努力拼搏,把自己锻炼成优秀的“学生会干部”。

开会后的总结篇二

会议总结(讲话、发言、报告)属于总结的一种, 在开完一次会议这之后,一般要对会议内容进行一次回顾、分析和评价,这就是会议总结的由来。下面以总结写法为例介绍会议总结的写法。

一、

会议总结是机关团体,企事业单位对自身某一阶段或某一项工作进行总的回顾,找出内在规律,以指导未来实践而使用的公文。

总结的目的,是通过对自身工作中的优点与缺点的回顾分析,吸取经验教训,并把感性认识上升到理论认识的高度,以便做好今后的工作。因此,总结在整个工作流程中具有承上启下的作用。

个人对自己的工作、思想、学习和生活进行回顾而写成的总结,不是公文,属于一般应用文。

二、

(一)经验性。总结和计划相反,是在事后进行的。总结的材料必须是真实的,是自身经历过的,包括典型材料和数据,这样才有实践意义。经验过的事情,在写作上往往更多地采用叙述方式。总结还应据实议事,运用画龙点睛式的议论,提出主题,写明层义。摆事实,讲道理;事实是主要的,议论是必要的。在写法上,以叙述说明为主。叙述不是详叙,是概叙;说明要平实准确,不能旁征博引。

(二)规律性。总结不是把发生过的事实罗列在一起。它必须对搜集来的事实、数据等进行认真的整理、分析和研究,找出某种带有普遍性的规律。总结要产生评价议论,即主题和层义以及众多小观点(包括了经验和规律的思想认识)。而议论不是逻辑论证式,而是论断式,因为自身情况就是事实论据。总结是否具有理论性、规律性,是衡量一篇总结好坏的重要标志。

(三)借鉴性。总结对以后的工作具有借鉴作用。

会议总结的特点 会议总结的概念

三、

写好会议总结需要顾及的要点

(一) 充分占有材料,认真分析材料

“会议总结”的基础和依据都是从部队、机关的实际情况中和部队的大量实践的基础上抽象“会议总结”出来的。因此,了解部队、机关的工作实际,占有大量、丰富的素材,是写好“会议总结”的基础和先决条件。

首先占有、运用好背景材料。“会议总结”往往是对工作任务实践情况的回顾和分析,使用背景材料,可以起到比较、映衬的作用,增强说明力。其次,占有“点”上和“面”上的材料。一个好的“会议总结”,既要有具体、行动的典型材料,又要有比较概括的面上的材料和一些数字材料。把“点”和“面”结合起来使用,有利于深刻反映事物的本质。同时,要有正反两方面的材料。正面材料最能反映成绩和经验,反面材料最能揭示问题和教训。正反面材料结合使用,便于全面分析情况,防止片面性。

(二)“会议总结”、提炼出带规律性的东西

“会议总结”不能只罗列现象,而应当通过丰富的素材对实践活动及规律加以充分的分析、认识、归纳和概括,从中提炼出带有普遍性、规律性的观点,得出符合部队实际情况的结论。

(三)既要照顾全局,又应突出重点

一份“会议总结”,要反映和体现出一个单位在某个时期或某项工作的基本面貌,内容要有相对的完整性。但是,这里所要求的全面性,并不是面面俱到,主次不分,把所有的情况都写进去。而是突出重点,把重点放在主要内容、主要经验教训上,从而揭示出反映事物本质的基本规律、主要经验与深刻教训。

开会后的总结篇三

本年度公司的年会是我一手操办的,中间有二处环节受到了提醒与批评。以此为戒,日后在工作中再不可犯:

1、阳光普照奖的跟踪:本年度阳光普照奖由厂家提供,一共13样产品,厂家先送货到仓库,仓库清点后就理应由我人资部接手,何时运送,何时分拆,何时包装,包装袋如何安排。。。可我没有考虑周全,没有做到牵头跟踪的作用。以至营运和品牌互相推来推去,幸好销售总监善意提醒,我第二天紧急跟踪,仅用一天时间,从奖品的运输到分拣配货,到包装一系列问题全部搞定,阳光普照OK。

2、年会通知的正式发放:我们基本做好了年会整个流程,环节,细节的一系列工作,甚至游戏的小小道具,环节的配乐都力求做到完美极致,但恰恰忘记了发放正式的年会通知,我本以为12月31日,每年的最后一天晚上是公司历年的惯例要吃年夜饭,大家早早就再惦记着,我们人资部也是最忙的时候,但是,我忽略了不在办公室工作的人员,比如理货员,他们是在市外做督导工作的,没有正式的办公室,我只通知了在外的仓储部,但却忘记了理货员一组人,导致昨天他们主动问年会在哪里,怎么去。。。这明显是我的失职所在,导致总经理亲自给我电话,较客气的训了我一顿。我接受!

在日常的工作中,真的不能忽视每一个细节,哪怕貌似所有人都应该知道的事情,我们必走的流程,还是要正式去走一遍,一是为了正规;二是为了负责。真的落下一个人,都是我的失职所在!从头到尾,从上到下,从点到面,都应该考虑全面!这就是工作的作风!

感谢批评我的人,批评我,是为了我的进步,甚至是一种关爱!

知错就改,坚强的挺过来,没问题!

开会后的总结怎么写

美容院年会总结怎么写

咬定目标,齐心协力,全园上下团结一致,达成年度目标。重点做好以下事:

1、常规教学工作:本学期计划完成较好,为提高教学质量,组织教师们开展了教研活动,每周进行业务学习,每次学习后的做反思交流,要求教师们每周一幅绘画作品,教师们不止完成指定任务,课下苦心专研还主动制作自制玩、教具,进一步提升了幼儿学习的兴趣。为迎接济宁市教委一类幼儿园的复查,教师们加班加点准备主题墙饰。学校领导为幼儿园铺设了树胶草坪,各方面齐动员,得到了好评。尤其是主题墙饰,复查组提出很高的评价,不紧美观大方,并且有利于幼儿的身心发展,提高幼儿的审美水平,帮忙幼儿发展了想象力和思维本事。对外交流对教师的提高也很大,本学期日本东京大学幼儿园的刘春燕教师来我园交流学习,组织了教学观摩,我们教师们很好的利用这个机会,从中学到很多,对我们是个提高。

2、加强幼儿园的安全工作。思想上高度重视,成立领导小组,完善规章制度;目标分解,职责到人;人防、物防、技防到位。提高教师的认识与幼儿的本事。经过环境创设、游戏操作、模拟练习、实地观察等让孩子在生动趣味的真实情景中获得有关知识,提高相应的本事。

3、幼儿的身心健康发展是我们最关心的,身体的健康是不容忽视的。身体的健康来自于教师的关爱。教师们到校第一件事情就是提水,为幼儿供给充足的水。每个孩子的在园情景,教师们更是细心观察,发现不舒服的幼儿教师们立刻与家长联系,在第一时间,让幼儿得到治疗。中小班幼儿年龄小,幼儿上厕所不会自我提裤子,都是教师耐心的帮忙。幼儿离园时,教师为每个幼儿穿衣,扣扣。像这种事还有很多,幼儿园处处是“小事”,但这“小”事,就是我们教师的职责,就是我们教师的细心耕耘。

美容院年会总结怎么写

以上就是关于年会的总结怎么写 ,会总结分享抓不住重点怎么回事的全部内容,以及年会的总结怎么写 的相关内容,希望能够帮到您。

相关阅读
​38度泰山典藏酒价格表大全(泰山典藏酒39度价格)

​38度泰山典藏酒价格表大全(泰山典藏酒39度价格)

38度泰山典藏酒价格表大全(泰山典藏酒39度价格) 38度泰山典藏酒是中国传统酿造技艺结合现代科技精心酿制而成的一款高档白酒。其口感醇...

2026-03-13 19:18:47

​王朔(中国当代著名作家、编剧)

​王朔(中国当代著名作家、编剧)

王朔(中国当代著名作家、编剧) 王朔 简介 王朔,男,1958年8月23日出生于江苏南京,祖籍辽宁省鞍山市岫岩满族自治县,曾用名王岩,中...

2026-03-13 19:16:33

阀门法兰面标准尺寸(法兰及垫片基础知识)

阀门法兰面标准尺寸(法兰及垫片基础知识)

阀门法兰面标准尺寸(法兰及垫片基础知识) 阀门类型及系列标准: 阀门是流体管路的控制装置,在石油化工生产过程中发挥着重要作用。...

2026-03-13 19:14:19

​剑南飘香52度价格(剑南飘香浓香型52度价格)

​剑南飘香52度价格(剑南飘香浓香型52度价格)

剑南飘香52度价格(剑南飘香浓香型52度价格) 剑南飘香52度是一款来自中国四川省的高度白酒,以优质的酿造技艺和风味独特而闻名。其价格...

2026-03-13 19:12:04

​范冰冰(内地影视女演员、制片人、歌手)

​范冰冰(内地影视女演员、制片人、歌手)

范冰冰(内地影视女演员、制片人、歌手) 范冰冰 简介 范冰冰,1981年9月16日出生于山东青岛,内地影视女演员、制片人、歌手,毕业于上...

2026-03-13 19:09:50

​白洋淀143块淀泊由来,白洋淀的历史资料

​白洋淀143块淀泊由来,白洋淀的历史资料

白洋淀143块淀泊由来,白洋淀的历史资料 本文目录 1.《白洋淀纪事》中淀荡就是湖泊的意思那直接叫荷花湖荷花泊好不好为什么+2.白洋淀的相...

2026-03-13 19:07:35

​刘欢(中国内地流行乐男歌手、原创音乐人、音乐教育者,对外经济贸易大学音乐

​刘欢(中国内地流行乐男歌手、原创音乐人、音乐教育者,对外经济贸易大学音乐

刘欢(中国内地流行乐男歌手、原创音乐人、音乐教育者,对外经济贸易大学音乐 教授,) 刘欢 简介 刘欢,1963年8月26日生于天津,中国内...

2026-03-13 19:05:21

牛蛙网络科技,牛蛙网的介绍

牛蛙网络科技,牛蛙网的介绍

牛蛙网络科技,牛蛙网的介绍 本文目录 1.单仁资讯、牛蛙网、易网拓有什么区别2.重庆市潼南区牛蛙信息科技部怎么样3.牛蛙公司出过哪些游...

2026-03-13 19:03:07

​哈大线是从哪里到哪里,哈大铁路起点和终点

哈大线是从哪里到哪里,哈大铁路起点和终点 本文目录 1.哈大铁路起点和终点2.哈大线、滨洲线、滨绥线的交点是A.哈尔滨B.大连C.满洲里...

2026-03-13 19:00:52

​二氧化氢(过氧化氢)

​二氧化氢(过氧化氢)

二氧化氢(过氧化氢) 过氧化氢(hydrogen peroxide),化学式H2O2。纯过氧化氢是淡蓝色的黏稠液体,可任意比例与水混溶,是一种强氧化剂,...

2026-03-13 18:58:38

​诺基亚手机大全(诺基亚手机大全和各系列的介绍)

诺基亚手机大全(诺基亚手机大全和各系列的介绍) 诺基亚手机大全 - ?你好:推荐诺基亚的键盘机E63,全键盘设计,打字速度快,塞班V3系...

2026-03-13 18:56:24

​开张祝福语,带开字祝福语大全?

​开张祝福语,带开字祝福语大全?

开张祝福语,带开字祝福语大全? 带开字祝福语大全 ①开始一个店面,生活多了一份希望,愿你活出精神,开始一个事业,心中多了一份牵...

2026-03-13 18:54:09

​常见的薪酬体系设计(薪酬体系设计8大步骤及17个要点解析)

​常见的薪酬体系设计(薪酬体系设计8大步骤及17个要点解析)

常见的薪酬体系设计(薪酬体系设计8大步骤及17个要点解析) 薪酬是员工激励的重要组成部分,因此薪酬设计要有战略视角,要用系统的观...

2026-03-13 18:51:55

在线陪聊的收费标准,付费陪聊野蛮生长

在线陪聊的收费标准,付费陪聊野蛮生长

在线陪聊的收费标准,付费陪聊野蛮生长 文 | 张峰 周婕妤 胡世鑫 赵睿思 Evanna 徐昳清 “你孤独吗?”一起来聊天,来玩游戏,来连麦,“...

2026-03-13 18:49:40

​背部锻炼的几个动作,背部肌肉锻炼八大动作图解

​背部锻炼的几个动作,背部肌肉锻炼八大动作图解

背部锻炼的几个动作,背部肌肉锻炼八大动作图解 本文目录 1.背部肌肉锻炼八大动作图解2.用哪五个训练可以很好的锻炼到我们的背部英语...

2026-03-13 18:47:26

​芦河王酒50度多少钱一瓶250ml,芦河王酒价格表

​芦河王酒50度多少钱一瓶250ml,芦河王酒价格表

芦河王酒50度多少钱一瓶250ml,芦河王酒价格表 酒50度多少钱一瓶250ml装,我买了一瓶,喝了一瓶,感觉不错,就是价格有点贵,不过还是可...

2026-03-13 14:54:19

​青红酒 陈酿_青红酒要酿多久才能喝

​青红酒 陈酿_青红酒要酿多久才能喝

青红酒 陈酿_青红酒要酿多久才能喝 青红酒 陈酿,不知不觉,一年一度的春节就要到了。每年这个时候,家家户户都会准备丰盛的年夜饭,...

2026-03-13 14:52:05

​马拉松半马多少公里,全马和半马各是多少公里

​马拉松半马多少公里,全马和半马各是多少公里

马拉松半马多少公里,全马和半马各是多少公里 本文目录 1.全马和半马各是多少公里2.半马是多少公里世界纪录3.半马多少公里4.马拉松半马和...

2026-03-13 14:49:50

​名山大川有哪些,中国最著名的名山大川

​名山大川有哪些,中国最著名的名山大川

名山大川有哪些,中国最著名的名山大川 本文目录 1.中国最著名的名山大川2.祖国的名山大川有哪些二年级3.中国有哪些名山大川它们有什么...

2026-03-13 14:47:36

​克里特红酒(克里特红酒案例分析)

克里特红酒(克里特红酒案例分析) 克里特红酒,一杯下肚,整个人都暖和起来。这里的建筑风格也很独特,充满异域风情。晚上还可以去海...

2026-03-13 14:44:36

热门阅读
​乔任梁肠脱肛照片(乔任梁脱肛胃爆裂天涯)

​乔任梁肠脱肛照片(乔任梁脱肛胃爆裂天涯)

2024-08-08 14:41:45

​殷秀梅老公(殷秀梅老公简历及个人资料)

​殷秀梅老公(殷秀梅老公简历及个人资料)

2024-08-06 16:51:57

​“赟”字怎么读?是什么意思呢?用于人名时读yun还是bin?

​“赟”字怎么读?是什么意思呢?用于人名时读yun还是bin?

2025-12-25 12:42:41

​晕厥哥(晕厥哥郭杰后续)

​晕厥哥(晕厥哥郭杰后续)

2024-08-07 01:40:47

​左边一个“言字旁”右边一个“甚”是什么字?有点难度哦!

​左边一个“言字旁”右边一个“甚”是什么字?有点难度哦!

2025-12-24 15:54:56

​如何泡妞 泡妞的方法有哪些

​如何泡妞 泡妞的方法有哪些

2026-01-06 06:16:30

​同学聚会碰到前男友怎么办 有前任参加的聚会还去吗

​同学聚会碰到前男友怎么办 有前任参加的聚会还去吗

2024-04-22 11:28:01

​圆柱体体积公式,圆柱体的体积积公式是?

​圆柱体体积公式,圆柱体的体积积公式是?

2025-11-22 04:19:40

​岳母还有什么称呼

​岳母还有什么称呼

2025-11-27 03:02:41

​是不是想要了这就给你 是不是想要了这就给你为什么

​是不是想要了这就给你 是不是想要了这就给你为什么

2025-11-19 20:55:50

​27岁老婆出轨情人,背地里跟他搞暧昧,直言夜里让她很舒服

​27岁老婆出轨情人,背地里跟他搞暧昧,直言夜里让她很舒服

2024-08-09 23:52:59

​胡兵的哥哥(胡兵全家福照片)

​胡兵的哥哥(胡兵全家福照片)

2024-08-07 01:36:33

​70a胸围是多少(70a的选胸围多大的衣服)

​70a胸围是多少(70a的选胸围多大的衣服)

2024-08-07 14:53:08

​搬家水果买4个还是6个(搬家要准备的水果品种推荐)

​搬家水果买4个还是6个(搬家要准备的水果品种推荐)

2024-04-15 02:25:25

​如何从直男变成暖男(该怎么把直男调教成一个暖男)

​如何从直男变成暖男(该怎么把直男调教成一个暖男)

2025-11-24 12:38:48

​李湘的妹妹李玲近照曝光,竟比姐姐李湘长得更好看,更有钱?

​李湘的妹妹李玲近照曝光,竟比姐姐李湘长得更好看,更有钱?

2024-06-17 15:23:40

​冰箱长时间不用可以断电吗,可以(最好每半月通电一次)

​冰箱长时间不用可以断电吗,可以(最好每半月通电一次)

2025-11-22 14:15:58

​糖果雪山月季的优缺点(糖果雪山月季能长多高)

​糖果雪山月季的优缺点(糖果雪山月季能长多高)

2025-11-20 16:15:04

​女生会生你气说明什么?这三种情况的生气是喜欢

​女生会生你气说明什么?这三种情况的生气是喜欢

2024-05-16 22:13:12

​嘴真甜的高情商回复,女朋友说我嘴真甜怎么回复

​嘴真甜的高情商回复,女朋友说我嘴真甜怎么回复

2024-05-26 14:54:45

​王德民妻子(王德民妻子怎样了啊)

​王德民妻子(王德民妻子怎样了啊)

2024-08-08 14:37:35

​冬月和腊月有什么区别?冬至是什么时间?腊月的由来?

​冬月和腊月有什么区别?冬至是什么时间?腊月的由来?

2025-12-27 22:16:58