嫩萍网 > 百态 > 正文

​陕甘总督:西北的擎天一柱

时间:2026-03-25 19:03

来源:嫩萍网

点击:

陕甘总督:西北的擎天一柱

在清朝那片广袤无垠的版图上,有一个职位,它如同西北大地的“全能掌门人”,手握重权,肩挑重任,那便是——陕甘总督。今天,咱们就来聊聊这位“掌门人”的传奇故事,看看他是如何在历史的舞台上挥洒自如,演绎出一幕幕惊心动魄的剧目。

历史沿革:从三边到陕甘的华丽转身

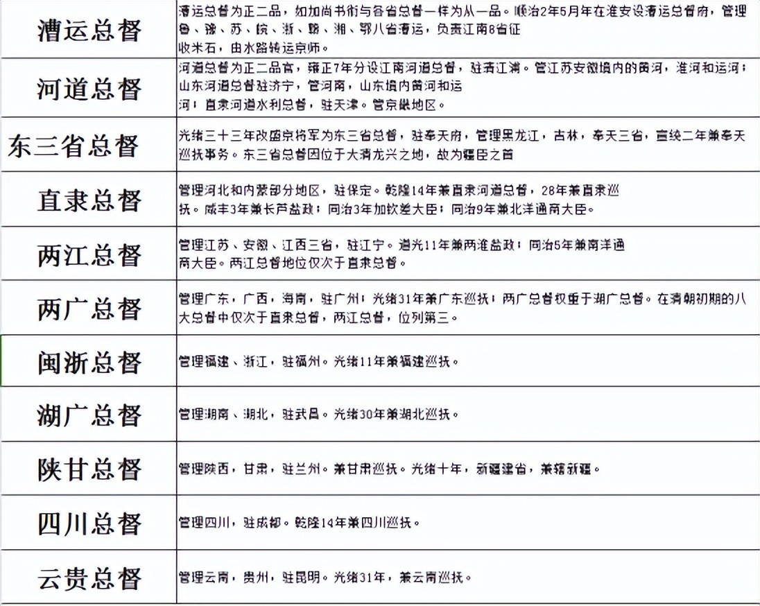
话说这陕甘总督,可不是一朝一夕冒出来的角色。它的前身,可以追溯到顺治二年(1645年),那会儿它还叫“陕西三边总督”,管辖着陕西、甘肃(含今宁夏和青海西宁地区),总督衙门就设在西安府南院门,威风凛凛。随着朝代的更迭,它的名字和管辖范围也像是玩起了“换装游戏”:一会儿是“川陕三边总督”,一会儿又是“陕西总督”,直到乾隆二十五年(1760年),“陕甘总督”这个响当当的名字才正式尘埃落定,并且把衙门搬到了兰州府,一直待到清朝灭亡。

这陕甘总督的管辖区,那可真是辽阔无垠,尤其在乾隆时期,它名义上管着陕西、甘肃两省,但实际上,那时候的甘肃省还包括了现在的宁夏自治区、内蒙古西部和青海省的东部,几乎覆盖了整个西北地区。这地界儿,民风彪悍,任务繁重,没点真本事,还真干不了这活儿。

职责与部门:全能选手的日常

陕甘总督,这官儿可不一般,正式官衔长得能绕地球半圈:“总督陕甘等处地方提督军务、粮饷、管理茶马兼巡抚事”。简单来说,就是掌治军民、总制文武、察举官吏、修饬封疆,啥都得管,啥都得会。军务、政务、民政、财政,甚至是茶马贸易,一样不落。手下部门那也是应有尽有,从衙门里的师爷、账房,到外面的驻军、驿站,都是他的“小弟”。

政治与经济地位:西北的“话事人”

在政治地位上,陕甘总督虽不及直隶总督和两江总督那般显赫,但在西北地区,那可是绝对的“一哥”。他的决策直接影响着这片广袤土地上的安定与繁荣。经济上,陕甘地区虽不如江南富庶,但茶马贸易、农业税收也是一笔不小的收入。陕甘总督得精打细算,既要保证军需民用,又得防着贪官污吏中饱私囊,这活儿,可不轻松。

官衔等级:从二品到从一品的飞跃

陕甘总督的品级,原本是正二品,但自雍正元年(1723年)开始,例授兵部尚书、都察院右都御史之官衔,一下子跃升到了从一品,与协办大学士平起平坐,那排场,那地位,杠杠的。

历任总督:星光熠熠的“掌门人”名单

说到陕甘总督,不得不提那些在历史上留下浓墨重彩一笔的“掌门人”。首任虽然是王文奎,但他未到职,真正开启陕甘总督传奇的是孟乔芳,他平叛关中,镇压起义,战功赫赫。到了康熙年间,年羹尧这位威名远扬的大将军更是将陕甘总督的权势推向了顶峰,他平定青海叛乱,加封为抚远大将军,一时风光无限,可惜后来居功自傲,落得个悲惨下场。

接替年羹尧的是清代名将岳钟琪,这位岳飞的第二十一世孙,不仅武艺高强,还颇有谋略,多次平定叛乱,堪称文武双全。到了乾隆时期,福康安、左宗棠等名臣也相继担任此职,他们或平定叛乱,或推动改革,为陕甘乃至整个西北地区的稳定与发展做出了巨大贡献。

总督逸事:那些鲜为人知的故事

说到陕甘总督的逸事,不得不提左宗棠与甘肃学政许应骙的一段趣事。许应骙离任回京时,按老规矩伸手要“路费”,左宗棠却毫不买账,直言甘肃穷困,没钱打点,还批评这种陋规本应裁撤。这番话,不仅展现了左宗棠的清廉正直,也让人忍俊不禁,原来这位铁腕总督也有如此幽默风趣的一面。

陕甘总督,这个清朝时期的特殊职位,见证了西北大地的沧桑巨变,也承载了无数英雄豪杰的辉煌与落寞。从三边总督到陕甘总督,从西安到兰州,从政治军事到经济文化,它都是不可或缺的一环。在这个职位上,有人建功立业,名垂青史;也有人功败垂成,留下遗憾。但无论如何,陕甘总督这个名字,早已深深地烙印在了历史的长河中,成为了后人传颂的佳话。

相关阅读
​黑鱼子酱生产全过程,全程非常解压

​黑鱼子酱生产全过程,全程非常解压

黑鱼子酱生产全过程,全程非常解压 鱼子酱长期以来一直是一种国际商品,因此,以色列几年前成为世界三大出口国也就不足为奇了。当然...

2026-03-25 19:00:46

​打卡中国参访团走进靖边统万城遗址:穿越千年 探秘最后的王城

​打卡中国参访团走进靖边统万城遗址:穿越千年 探秘最后的王城

打卡中国参访团走进靖边统万城遗址:穿越千年 探秘最后的王城 视频加载中... 视频制作 沈盼 国际在线陕西消息(张雨晨):古都逾千载,...

2026-03-25 18:58:32

​卡廷惨案有前因:波兰军烧光乌克兰村庄,虐杀无辜百姓竟理所当然

卡廷惨案有前因:波兰军烧光乌克兰村庄,虐杀无辜百姓竟理所当然 卡廷惨案 是苏联秘密警察机关于1940年4月至5月间对被俘的波兰战俘、知...

2026-03-24 20:17:40

​济南大学教授邢乐成——把论文写在祖国大地上

​济南大学教授邢乐成——把论文写在祖国大地上

济南大学教授邢乐成——把论文写在祖国大地上 齐鲁网·闪电新闻2月19日讯 邢乐成,管理学博士,二级教授,博士生导师。享受国务院政府...

2026-03-24 20:15:26

​中药材三七高清图片赏析(绝对要珍藏),要想选对,看这里

​中药材三七高清图片赏析(绝对要珍藏),要想选对,看这里

中药材三七高清图片赏析(绝对要珍藏),要想选对,看这里 三七鉴别要点☝ 三七为五加科植物三七Panax notoginseng (Burk.) F. H. Chen的干燥根和...

2026-03-24 20:13:11

​祸乱“三曹”的甄姬

​祸乱“三曹”的甄姬

祸乱“三曹”的甄姬 甄姬是三国时期备受争议的女子,是因为她袁氏一族四分五裂,国破家亡。也是因为她曹氏三父子互相猜忌,最终断送...

2026-03-24 20:10:57

​Birkin或将面临改名风波

Birkin或将面临改名风波 拥有着包包界至高无上的地位,Birkin每款包包大概售价都在15000美金以上,而珍稀皮做的Birkin更是天价一般昂贵。即...

2026-03-24 20:08:43

​“关税战”下Prada抄底收购范思哲,资本市场不看好

​“关税战”下Prada抄底收购范思哲,资本市场不看好

“关税战”下Prada抄底收购范思哲,资本市场不看好 意大利奢侈品巨头Prada普拉达集团4月11日正式宣布,将以12.5亿欧元(约100亿人民币)收...

2026-03-24 20:06:28

​睡觉时总在凌晨3、4点醒来,再无睡意,竟然暗示四大疾病

​睡觉时总在凌晨3、4点醒来,再无睡意,竟然暗示四大疾病

睡觉时总在凌晨3、4点醒来,再无睡意,竟然暗示四大疾病 凌晨三四点,一个本该沉浸在梦乡的时刻,却成了很多人夜间清醒的起点。即便...

2026-03-24 20:04:14

​林宁:王健林背后的女人,帮万达还债2000多亿,助万达起死回生

​林宁:王健林背后的女人,帮万达还债2000多亿,助万达起死回生

林宁:王健林背后的女人,帮万达还债2000多亿,助万达起死回生 对于很多优秀的成功人士来说,他们的成功不仅仅是自己的因素,也有很多...

2026-03-24 20:02:00

​12月31 NBA战报 排名 快船掘金连胜 湖人跌第7 国王胜小牛 勇士输球第10

​12月31 NBA战报 排名 快船掘金连胜 湖人跌第7 国王胜小牛 勇士输球第10

12月31 NBA战报 排名 快船掘金连胜 湖人跌第7 国王胜小牛 勇士输球第10 北京时间12月31日,NBA共安排了7场比赛,今日战罢:尼克斯8连胜距东部...

2026-03-24 19:59:45

​周星驰筹2年新片突曝意外!威亚断裂险毁容,网友:真功夫

​周星驰筹2年新片突曝意外!威亚断裂险毁容,网友:真功夫

周星驰筹2年新片突曝意外!威亚断裂险毁容,网友:真功夫 电影立项与创作背景 2025年3月上旬,周星驰通过其个人社交媒体账号正式对外宣...

2026-03-24 19:57:31

​被越南侵占的南威岛,经过非法扩建,如今成了南沙指挥中心

​被越南侵占的南威岛,经过非法扩建,如今成了南沙指挥中心

被越南侵占的南威岛,经过非法扩建,如今成了南沙指挥中心 标题:南威岛:南海争端的历史瑰宝 推文: 嗨,历史追溯者们,半两浊酒再...

2026-03-23 22:01:56

​每年坐收两亿门票的中山陵,为何会免费开放?

​每年坐收两亿门票的中山陵,为何会免费开放?

每年坐收两亿门票的中山陵,为何会免费开放? 中山陵陵寝恢复免费开放首日游人如织(摄于2010年11月12日) 2010年11月12日,孙中山诞辰1...

2026-03-23 21:59:41

​“空气香甜女”杨舒平:公费留学却诋毁祖国,如今下场太解气

​“空气香甜女”杨舒平:公费留学却诋毁祖国,如今下场太解气

“空气香甜女”杨舒平:公费留学却诋毁祖国,如今下场太解气 2017年5月21日,一名中国留学生在美国马里兰大学的毕业典礼上,公 然叫嚣...

2026-03-23 21:57:27

​阿尔及利亚的冷知识

​阿尔及利亚的冷知识

阿尔及利亚的冷知识 阿尔及利亚(阿拉伯语:الجزائر‎ al-Jazāʼir,法语:Algérie),全称阿尔及利亚民主人民共和国,是非洲北部马格...

2026-03-23 21:55:13

​遵义100家美食NO 13:时尚烤肉+萌萌小猪,小猪猪烤肉

遵义100家美食NO 13:时尚烤肉+萌萌小猪,小猪猪烤肉 遵义100家地道美食 NO 13 =小猪猪烤肉= 小猪猪烤肉餐厅位于遵义市珠海路国贸5楼,是一...

2026-03-23 21:52:58

​雪中悍刀行:武道八大境界划分,指玄境的剑九黄真的很弱!

​雪中悍刀行:武道八大境界划分,指玄境的剑九黄真的很弱!

雪中悍刀行:武道八大境界划分,指玄境的剑九黄真的很弱! 玄侠小说《雪中悍刀行》中,修炼者武道划分为九品制,二品小宗师之下,只...

2026-03-23 21:50:44

​任帅的成功秘诀:不是天赋,而是背后的黑幕?

​任帅的成功秘诀:不是天赋,而是背后的黑幕?

任帅的成功秘诀:不是天赋,而是背后的黑幕? 在影视圈里,每个人都有一个独特的故事。而今天,我们要聊的, 就是那位身材高大、脸上...

2026-03-23 21:48:29

​智商高达146!美国2岁女童入选世界顶级智商俱乐部 Mensa’s youngest Ameri

​智商高达146!美国2岁女童入选世界顶级智商俱乐部 Mensa’s youngest Ameri

智商高达146!美国2岁女童入选世界顶级智商俱乐部 Mensa’s youngest Ameri can member is a toddler 来源:中国日报网 世界顶级智商俱乐部门萨近日迎来...

2026-03-23 21:46:15

热门阅读
​5本女师男徒文推荐!养大的徒弟怎么就黑化了呢

​5本女师男徒文推荐!养大的徒弟怎么就黑化了呢

2025-10-31 23:10:26

​南康各学校领导大换血,一大批校长、副校长任免!

​南康各学校领导大换血,一大批校长、副校长任免!

2024-09-06 04:19:52

​巅峰时期的扫北英雄罗通,为何会败给西凉军九十八岁老将王不超?

​巅峰时期的扫北英雄罗通,为何会败给西凉军九十八岁老将王不超?

2024-09-06 07:17:01

​盘点那些关于降头的电影2

​盘点那些关于降头的电影2

2025-10-04 15:56:41

​老公为寻求刺激,叫上新婚妻子,一起与多名陌生男子发生关系

​老公为寻求刺激,叫上新婚妻子,一起与多名陌生男子发生关系

2024-09-06 03:00:08

​妻子出差在外,丈夫和漂亮保姆出轨,终因贪婪导致家破人亡

​妻子出差在外,丈夫和漂亮保姆出轨,终因贪婪导致家破人亡

2024-09-06 05:08:35

​电影《犯罪都市》张谦蛋原型崔东斌背后的故事

​电影《犯罪都市》张谦蛋原型崔东斌背后的故事

2024-09-06 01:42:37

​绝地求生这么火?全靠他们!盘点优秀吃鸡主播之熊猫篇丨下丨

​绝地求生这么火?全靠他们!盘点优秀吃鸡主播之熊猫篇丨下丨

2024-09-06 04:59:43

​耽推丨BL刑侦悬疑文 三

​耽推丨BL刑侦悬疑文 三

2025-12-22 14:16:17

​新中国12任外长,个个才华横溢,都经历了哪些重大外交历史事件?

​新中国12任外长,个个才华横溢,都经历了哪些重大外交历史事件?

2024-09-06 04:37:35

​燃气灶有哒哒声也出气,但打不着火是怎么回事,这样操作一步解决

​燃气灶有哒哒声也出气,但打不着火是怎么回事,这样操作一步解决

2025-10-18 05:09:37

​西安各县赶集时间表及赶会时间表

​西安各县赶集时间表及赶会时间表

2024-09-05 22:54:15

​“广东第一大涉毒村”原支书蔡东家,被判死刑!

​“广东第一大涉毒村”原支书蔡东家,被判死刑!

2025-12-12 22:34:45

​聊聊上饶广丰贞白中学

​聊聊上饶广丰贞白中学

2024-09-06 01:09:23

​全国80后富豪排行榜「11-20名」,薇娅老公入围,人均身价285亿

​全国80后富豪排行榜「11-20名」,薇娅老公入围,人均身价285亿

2024-09-06 03:02:21

​厦门中秋博饼规则,史上最全值收藏,实拍图例详解,新老厦门必备

​厦门中秋博饼规则,史上最全值收藏,实拍图例详解,新老厦门必备

2024-09-06 03:04:34

​同一个手机号可以注册两个微信吗?

​同一个手机号可以注册两个微信吗?

2025-12-22 14:20:46

​5本用气运玩转世界的小说,人道争龙,鼎格天下,值得二刷又三刷

​5本用气运玩转世界的小说,人道争龙,鼎格天下,值得二刷又三刷

2024-09-06 08:16:48

​介绍一下中国四大僵尸始祖:赢勾、后卿、旱魃、将臣都是干什么的

​介绍一下中国四大僵尸始祖:赢勾、后卿、旱魃、将臣都是干什么的

2025-09-29 00:03:09

​世界上最小的9种虫子

​世界上最小的9种虫子

2024-09-05 23:56:17

​祁阳划给永州、耒阳回归衡阳,当时是谁起了关键作用

​祁阳划给永州、耒阳回归衡阳,当时是谁起了关键作用

2024-09-06 09:09:56

​整理一下漫威宇宙观影顺序,建议收藏转发

​整理一下漫威宇宙观影顺序,建议收藏转发

2025-12-30 08:21:58