这样的业主,终将为自己的麻木买单!
小区治理,是当前社会绕不开的热点话题。在小区治理中,有多个利益主体,比如业主、业委会、物业、社区、街道等。
物业公司,是为业主提供服务的盈利组织;业主委员会,是代表业主行使合法权利的组织;社区居委会是基层群众性自治组织;街道办具有行政管理职能的单位;唯有业主才是小区真正的主人。

然而,在现实生活中,作为小区真正主人的业主,很多事情却做不了主,甚至经常被“割韭菜”。
比如,基本所有小区的前期物业都是由开发商强加给业主的,这些前期物业公司进入小区之后往往会收取“天价”物业费。
当业主试图成立业委会时,他们会千方百计设阻;当业主历尽千辛万苦成立业委会后,他们又会迅速用各种利益拉拢业委会;而业委会一旦倒向物业的阵营,业主就真的成了待割的“肥韭菜”。
那么,一旦这种情况发生,业主就真的一点办法都没有吗?当然不是!
如今是法治社会,原则上来说,只要业主齐心协力,不管是物业、业委会,还是社区、街道,没有哪一个可以为所欲为。怕就怕业主一盘散沙,对小区利益漠不关心,只想坐享其成。
举一个简单的例子:公共收益。
不知大家有没有想过这个问题:小区的公共收益那么多,为什么有些小区的账上一分钱盈余都没有?有些甚至还会亏损要业主倒贴?如果物业不挣钱,那原物业为什么要赖着不走?
答案很简单,这年头哪有不盈利的物业?既然盈利,那钱都到哪去了?
这个问题我在这就不说得太直白了,我们来看看几个别人家的小区吧。
就在几天前,位于江夏区的水晶郦都小区第四届业委会发布了有关公共收益的公告:共约200万左右公共收益已由物业公司转移到第四届业委会账户中,账目明细将公布给全体业主,后期将开展审计确定相关数据;并提议向全体业主每户至少发放400元公共收益。
据悉,这是该小区第一次利用公共收益给业主发钱。那么问题来了,既然今年可以给业主发钱,那往年为什么没发呢?往年的公共收益去哪里了呢?
实际上,该小区一直有不少业主对此存在质疑,并因公共收益问题爆发过诸多纠纷。
小区第三届业委会曾将广场停车场交给第三方公司承包,一个年营业收入至少在45万元以上的停车场,对外承包只收取10万元承包费。
由于公共收益去向不透明,业委会受到潮水般的质疑,6名正式委员和2名候补委员先后辞职,业委会也自动解散。
去年6月份,物业公司接手了小区外围停车场,根据公告,当年的年度公共收益预计高达110万元。

试想,如果没有当年热心业主的勇敢质疑,如果没有将有问题的业委会赶下台,如果没有一个靠谱的物业公司,这笔钱将永远都是一笔糊涂账。
另一个我特别想分享的案例是位于光谷的宜盛花园小区。
这个小区不简单,其开发商为顺民地产,前期物业为顺民旗下物业。提起顺民地产,大家应该都不陌生,曾让武汉业主吃过很多大瓜;顺民旗下的物业也丝毫不遑多让,这里就不再赘述了。
可以说,该小区业主为换物业付出了旷日持久的努力,最后终于在4年前成功更换了物业。
去年,小区曾发布公告:公共收益结余60多万元,拟向1790户业主每户发放100元。
钱虽然不多,但意义重大,业主群里一片喜气洋洋。
近年来,成功的案例还包括:
位于光谷的当代国际花园小区,两年前,小区还是负债7万;收回公共收益之后,现在每年都有数百万公共收益。(从负债7万到每年数百万盈利,这其中的猫腻,你品你细品!)

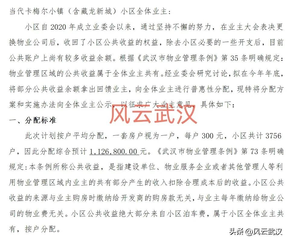
位于光谷大道附近的当代卡梅尔小镇,在成功收回公共收益后,去年结余了一百多万公共收益,平均每户分300元。

位于光谷花山板块的万科紫悦湾小区,直言小区公共收益余额太多,不得不向向全体业主进行普惠性分配,每户分500元。

位于江岸区的统建大江园北苑小区收回公共收益后,按照“取之于民用之于民”的原则,按照每户200元的标准对公共收益进行分红。

位于沌口的泰合百花园小区,前物业公司因为“不赚钱”主动退场后,竟然也能靠公共收益给业主发红包了。分红大会现场,成沓的现金摆放在台上,业主们喜气洋洋。

2024年,利用小区公共收益给业主分钱的小区还包括:
芭比伦堡小区:每户100元;
紫云府二期:每户100元;
F学府小区:按照每平方人民币2元发放;
金谷明珠园:标准超过100元;
城明花园:标准超过100元;
金地阳光城:每户100元;
......
你会发现,越来越多的小区开始收回公共收益,并利用公共收益给业主发红包了,这是社区治理的巨大进步,也是业主权益意识觉醒的标志。
不过,仍有很多小区现状堪忧,物业服务一塌糊涂,小区物业费、停车费居高不下,公共收益去向不明。
去年,位于武昌区石牌岭片区的百瑞景小区,业主发起向物业公司追讨公共收益的行动,数额高达670余万。
今年,位于东湖高新区的金地雄楚1号,正在向物业公司追要公共收益,数额高达近千万。
令人啼笑皆非的是,按照物业公司提交的材料,该小区过去十年间的公共收益高达870多万,而支出竟高达950多万!最终,一分钱不剩不说,业主还倒欠物业公司80余万。

位于江夏区的瑞和华府更加狠,前段时间,业主要求物业公司出具近7年的公共收益明细。结果让人大跌眼镜:小区近7年的公共收益竟然是负的979768元!
从2018年至2024年,每一年的公共收益都是亏损的,7年时间亏损近百万,这结果简直“逆天”。
就在不久前,武汉物业圈发生了一件大事:某小区业委会主任因职务侵占被公开审判。据悉,被告人在担任业委会主任期间,侵占小区共有财产88万余元。

一个业委会主任竟能侵占如此巨额的财产,这说明小区利益真的就是一块“唐僧肉”,也难怪那么多人会虎视眈眈了!
那么,面对这么多的虎视眈眈,业主们到底该如何做呢?
笔者认为最关键的一条是:多关注自己的小区,积极参与小区事务,千万别再事不关己高高挂起!
小区是所有业主的小区,对于小区事务,每个人都有提出建议的权利;对于不合理之处,每个人都有质疑的权利。
只要人人关注,敢于质疑,那些利益熏心者就不可能为所欲为。
最怕的就是那些“事不关己高高挂起”的业主,以及那些只会口嗨的嘴巴选手。正是因为这些业主的麻木、纵容,那些拉胯物业以才敢目中无人,甚至狂妄。
有些人,几百万甚至上千万的购房款花了,高价的维修基金交了,天价的物业费也交了,却不愿意动动手指,为小区投一下票!
有些人,可以为了走道的几块砖而与开发商大动干戈,然而,对小区每年数十万乃至数百万的公共收益却无动于衷。
广告收益有你的一份吗?停车收费每年有多少,你知道吗?商户的入驻费,你又知道有多少?
小区每年的公共收益不明不白,你质疑过吗?你交完了物业费,什么都不关注就完事儿啦?
你在业主群里吐再多的槽、抱再多的怨,都不如为小区提一条建议、投一次票更有效果。
小区治理需要业主的参与,即便没有时间参与,或者出于特殊原因不愿参与,至少应该保持关注,能吼两嗓子就吼两嗓子,能转发就转发一下,袖手旁观总是不可取的。
如果人人都抱着“反正其他人会关注,不差我一个”的想法,这样的小区只会走向衰败,没有未来。
而一旦小区病入膏肓,你还有机会亡羊补牢吗?






















